哔咔漫画

欢迎访问哔咔漫画 !
哔咔漫画

培养方案

哔咔漫画 > 工程认证 > 培养方案 > 正文

2022版培养方案

发布日期:2026年04月14日     编辑:     点击数:

2022版培养方案】

培养目标

以立德树人为根本任务,立足 “健康中国” 国家战略及产业发展需求,以医学材料学交叉融合为培养特色,培养掌握生物医学工程系统的基础理论、专业知识实践技能,并在生物医学材料及植入器械领域具有深入理解和较强创新能力,能够解决生物医学材料及植入器械领域复杂工程问题,能胜任相关领域科学研究、工艺设计、生产管理、技术开发和应用推广等方面工作,具有较强团队协作精神、组织沟通能力、可持续发展意识和宽广国际视野的医工融合型高素质专门人才。

本专业的培养目标可以分解为以下 5 项分项内容:

1)具有深厚人文底蕴、宽广国际视野、生物医学伦理观和批判思维; (对应毕业要求:810

2)掌握生物医学工程专业坚实的基础理论和广博的专业技术知识,具备开发新型生物材料和医疗器械的能力,并具有良好的工程意识和工程能力; (对应毕业要求:126

3)胜任生物医学工程及其相关领域的技术开发、工程设计、科学研究、生产管理或行政监督等方面工作;(对应毕业要求:126

4)关注可持续发展、具有团队精神和管理能力,能够在生物医学工程行业管理、技术开发、科研创新团队中作为骨干或者领导有效地发挥作用; (对应毕业要求:7911

5)可以继续攻读生物医学工程学及其他相关学科的硕士及博士学位,并通过终身学习拓展自己的知识和能力。(对应毕业要求:1212


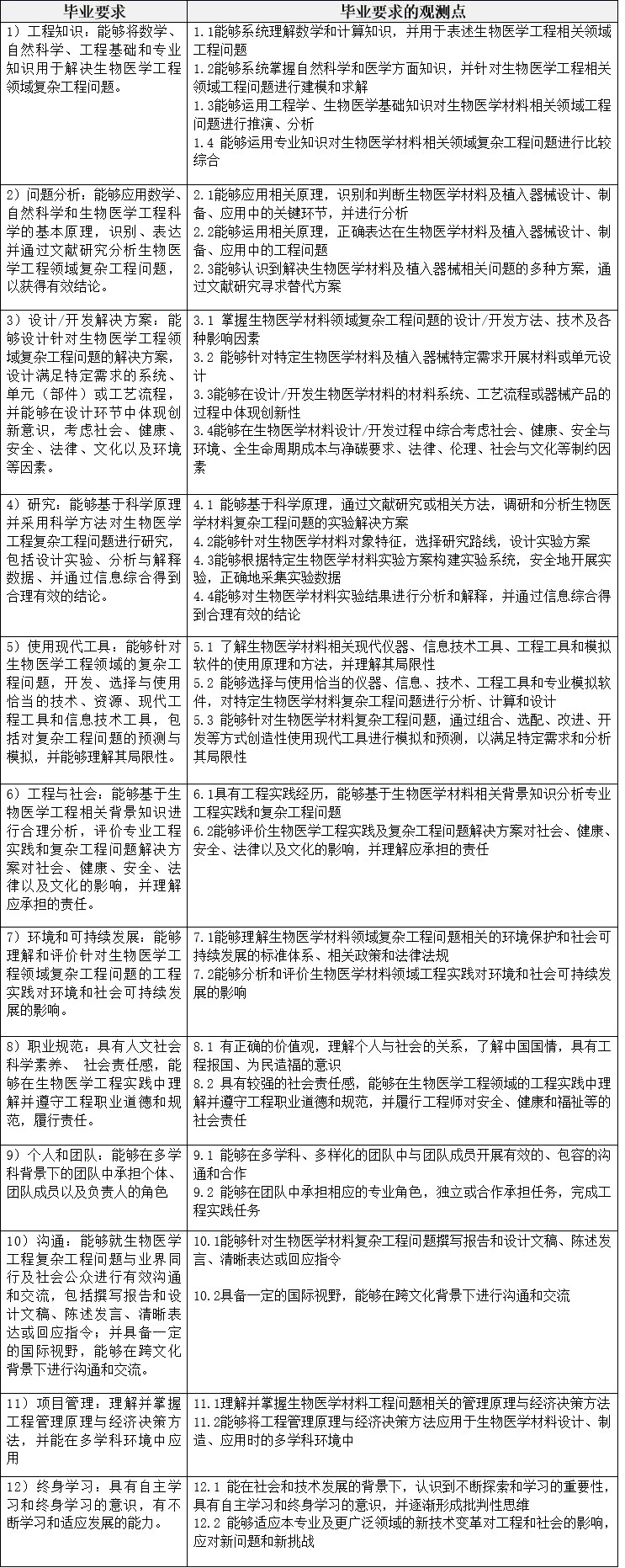
毕业要求



上一条:2025版培养方案

关闭

联系我们

哔咔漫画

电话:028-85468711

地址:成都市一环路南一段24号

          哔咔漫画 (望江校区)生物材料楼  

邮编:610065

哔咔漫画 微信公众号

Copyright©哔咔漫画资源站 | 哔咔漫画作品整理 版权所有     蜀ICP备05006382号